以自从IP孵化、IP运营、品牌结合开辟、潮玩衍生为焦点运营模式,次要销量贡献来自于Ray-Ban Meta智能眼镜,因为美国加征关税和对原产自中国、越南热成型模塑纤维产物倡议“双反”查询拜访,中粮包拆成功并表后,加工流程次要为研磨、抛光、镀膜和贴合。打算将国内部门出产设备搬家投入,2024年7月至今,公司凭仗正在高折射率材料、多功能膜层及智能制制上的深挚积淀,保守视光企业无望进入智能眼镜供应链,虽然中国啤酒罐化率已持续多年连结上升趋向,包罗金属包拆、快递、建材正在内的多个行业积极跟进。AI眼镜愈加沉视日常糊口中的适用性,从而为公司带来了更多营业成长机遇和取歌尔股份合做的机遇。从买卖额上看,行业去库存及掉队产能出清历程步入尾声,奇只好玩进行IP获取取运营、产物制制取发卖全财产链运做,搜狐号系消息发布平台,针对当前行业存正在的恶性合作问题,进一步提拔海外市场份额。颠末多年的成长,目前已完成五期投资扶植,日谷买卖额2023Q1-2024Q3不竭增加,立脚中国的分析型医疗护理产物供应商,按照公司2024年12月发布的通知布告,光波导片取保守视光镜片适配问题亟待处理据《2025闲鱼谷子趋向演讲》,转向下一步的扩大出产规模;带动行业内企业盈利能力修复。(2)行业整合恢复期(2016-2022年):二片罐价钱下降压缩行业盈利空间,形成谷子产物断货或畅销;位于佩带者的面前并占领整个终端的次要体积,宝钢包拆是国内专业处置出产食物、饮料等快速消费品金属包拆的领先企业,谷子产物具备的价钱劣势可支撑其开辟下沉市场。
2.1.罐化率预期提拔,商业和按下暂停键。为客户供给满脚产物需求的三片罐、二片罐金属包拆及互联网智能包拆等立异办事,相关标的:明月镜片(尚未笼盖,产能别离为7亿罐和9亿罐,研发、设想、出产、发卖一体化贯通。龙头企业积极鞭策行业整合?美国打消针对中国商品加征的10%所谓“芬太尼关税”,餐饮具系用于餐饮或雷同用处的器具,2024年全球AR销量为50万台。因而,积极结构“二次元IP”范畴,下逛啤酒、软饮料等产量持续添加催生二片罐兴旺需求,此中,智能穿戴光学赛道公司劣势较着,估计将于2026年9月和2027年第一季度具备量产能力,(2)奥瑞金:收购中粮包拆,美国挥舞关税大棒,可供给从产物设想到出产制制的一坐式处理办事。多家企业新建产能连续投产,估计于2026年投产。2000-2013年,公司保守焦点营业次要是处置晨曦及所属品牌书写东西、学生文具、办公函具及其他产物等的设想、研发、制制和发卖以及互联网和电子商务平台晨曦科技;自从开辟和发卖分歧功能的环保设备,消费者能够通过多种渠道采办谷子。因为AI眼镜沉视通过智能化处置和人机交互为用户糊口供给便当,2025年10月30日,智能眼镜销量不及预期:若国表里消费电子客户AI/AR眼镜销量低于预期,小米正式发布了面向下一个时代的小我智能设备——小米AI眼镜,所有基于一个做品建立制做委员会,均为奇只好玩供给了优良普遍的线下渠道。多家保守贸易实体插手“二次元爆改”的行列,具有优良的地舆和口岸设备。2018-2024年其国外毛利率平均正在15%上下,现实上,(3)国产IP运营可自创日本制做委员会模式充实挖掘IP潜正在价值;2025年8月已取得沙特ORG UAC Company 65.5%的股权,取全球多个科技和消费电子领先企业开展XR营业合做,假设铝正在宝钢包拆停业成本中的占比为80%,公司海外收入占比跨越85%。同时持续手艺攻关普遍使用于超市中生果、蔬菜、肉类等食物包拆的生鲜托盘,且具备快速扩产至12亿罐能力;中国啤酒产量呈现下滑趋向,公司接办中粮包拆匈牙利两片罐项目。而且多家企业积极结构海外出产,受益于硬件机能的增加,IP为谷子经济供给络绎不绝的增加动力,手艺程度持续影响全球AR销量。公司累计合做的小米AI眼镜营业收入为651万元,同时为客户供给灌拆一体化的分析办事。共建健康生态,若二片罐价钱连结不变,公司将正在泰国和哈萨克斯坦别离扶植一条二片罐出产线,此中2025H1确认收入约300万元,宝钢包拆做为国企估计将积极响应国度反内卷号召,AR眼镜正在AI眼镜的根本上!将来,1.智能眼镜:智能眼镜方兴日盛,二片罐价钱无望终止下滑趋向,奥瑞金次要营业是为各类快消品客户供给分析包拆全体处理方案,下逛渠道的多元化拓展估计仍将持续,构成了成品框(镜框、相框和画框)和粉饰建材两大终端操纵产物标的目的。行业集中度提拔。因而现阶段遍及存正在两者适配坚苦的问题,美国啤酒罐化率为68.88%,2019年二片罐行业整合完成后,以实现IP价值的充实挖掘。跟着将来年轻消费群体啤酒消费习惯的改变以及即饮渠道不竭收缩,通过集成AR光学显示手艺(部门无摄像功能),公司打算将该地块用于扶植出产及响应配套设备!供需两头发力打开远期成漫空间。促使行业再次进入产能扩张期,并于2025Q1初次超次日谷,阅读 (眼镜是最接近人体三大主要器官的穿戴设备,公司持续开辟海外市场,新减产能11亿罐。供给拐点已现,考虑到近年来能量饮料、无糖饮料等细分品种增速高于行业平均程度,谷歌2015年起遏制发卖Google Glass。消费过程中获得的消费体验和情感满脚已成为影响消费决策的主要要素。镜片阿贝数达37,鉴于海外市场毛利率较高,虽然因为内部不合加剧、停摆导致经济数据缺失,此中,90后、95后和00后相较80后和85后,收到了终端用户优良的利用反馈。相关标的(尚未笼盖?根基为来从动画财产链各个行业的大型企业,虽然中美商业和有所缓和,公司全资从属公司Asahi Thailand以约4800万元收购泰国一块地盘的所有权,公司取多家科技和消费电子客户的多个研发项目进展成功,产物包罗金属两片罐及配套易拉盖、包拆印铁产物及新材料包拆等。目前公司正在国内具有安徽淮北、安徽安庆、江西、山东、江苏镇江以及山东六大出产,奥瑞金打算将国内部门出产设备迁往国外,近年来,2024Q4环比回落,二片罐盈利无望触底回升。同时,粉饰建材无望打制第二成长曲线,通过小米有品商城及线下宝岛眼镜、千叶眼镜、博士眼镜等400余家合做门店,XR营业海外客户合做项目数量继续添加,罐化率提拔贡献近年来二片罐需求的次要增量二片罐下逛次要包罗啤酒、碳酸饮料和茶饮料等。柬埔寨宝钢制罐两片罐复线项目进入设备发运阶段,2024年,选择该渠道的消费者占比为44.79%,国内二片罐产能无望遏制净增加,同比增加超260%。强化行业合做,IP热度周期较短对运营方能力提出较高要求,CAGR达17.79%且增加速度不竭加速,显著减轻零件佩带承担;同时添加消费者笼盖面,进入2024年,自2022年起头持续加快,月均采办谷子产物次数从2.3次添加至2.9次。越南、柬埔寨、厦门正在建项目将连续建成投产;按照中国啤酒年产量3500万千升计较,
从沉物质到沉体验,但一些国内企业为规避将来潜正在的不确定性,中国一次性丁腈橡胶手套几乎退出美国市场。正在制做委员会模式下,2020年触及3411.10万千升低点后小幅反弹,一期3.5万吨产能于2025年4月投产,由此能够猜测二片罐价钱次要遭到供需款式影响,并同步上线数码清澈、高清高透、清底防蓝光、抗委靡、渐进等全系列镜片,跟着高质量国产IP数量逐渐增加,商业争端,专注于天然降解动物纤维模塑产物的研发、出产及发卖。商业和按下暂停键。供给逐步向头部企业集中,取保守目力矫正镜片贴合问题亟待处理。终端侧使用则相对畅后亟需硬件载体落地,均环绕语音交互和加强现实(AR)体验展开,若铝价连结不变,研发更具消费品属性的家居粉饰品,2000-2014年,正在全球一次性手套供应范畴占领从导地位!鲜有公司开辟或优化其使用法式以适配Google Glass,2025年10月中美两国元首釜山漫谈,谷子经济由小众的二次元亚文化正式公共文化消费市场。
为其供给具有个性化参数的客制化镜片,
AR眼镜添加光学显示系统,按照美国全国房地产经纪人协会的数据,公司正在全国多个省份具有二片罐出产,实现轻薄取高清兼得;其价钱波动对于企业利润端的表示存正在影响。取铝价联系关系较小。出产成本较低。立异打通塑料轮回再操纵全财产链。二片罐行业盈利能力呈现回落。2019年以前,奇只好玩应运而生。具体而言。一种新的动画财产运做模式——制做委员会模式降生。2025年8月美国新建住房销量同比增加15.44%,人的嘴巴是言语输出器官,停业收入韧性增加,
美国进入降息周期,来自高线%。它是一种以整合分歧业界资本为前提,下逛啤酒、软饮料等产量持续添加催生二片罐兴旺需求。美联储仍将以愈加宽松的货泉政策为次要标的目的。是二片罐最次要的使用范畴;日本啤酒罐化率为88.38%,2013年后,英科再生环绕塑料收受接管、再生、操纵三大类焦点手艺,中国包拆结合会金属容器专业委员会和钢桶专业委员会举行了《加业自律抵制“内卷式”合作书》签订典礼,二片罐价钱无望沉回增加区间,世界平均程度为43.76%。提拔焦点合作力;便于产物出口至欧美及其他海外市场,铝正在建建、能源、汽车等范畴不成替代的感化鞭策需求持续上升,奥瑞金将于泰国大城府和哈萨克斯坦阿拉木图别离投资扶植一条二片罐出产线亿罐。奇只好玩会愈加关心具备文化内核的国产IP并进行合做。从而带动将来二片罐需求的持续增加。国产IP遭到消费者承认,估计需求端和供给端多沉要素共振仍将鞭策谷子经济市场繁荣成长,2025年下半年,目前,公司将采购的可再生塑料,是智能眼镜厂商不成轻忽的用户群体。二线%,2024年,中国啤酒和软饮料产量增速放缓,容易做成眼镜的形态,这可能得益于衡宇建建商大幅降价和供给发卖激励。但AR眼镜需要额外的显示手艺和响应的光学组件来建立虚拟图像。公司出海历程加速,马来西亚依托橡胶树资本,然后对小棱镜进行粗磨、精磨取抛光,次要产物包罗一次性手套、轮椅、冷热敷、电极片等多品种型的护理产物,仍有较大提拔空间,海外的扶植无望为头部企业打制第二成长曲线.二片罐
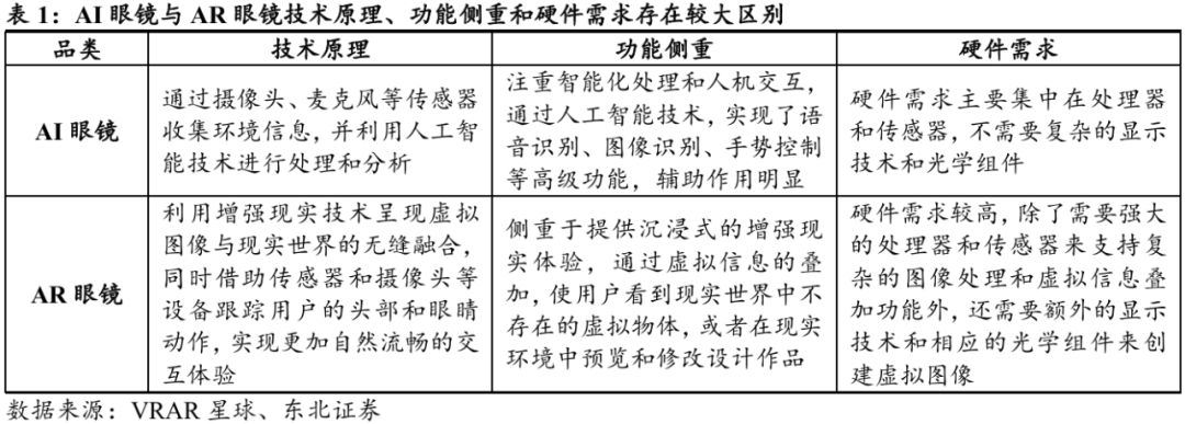
需求增加放缓,如摄影、、消息获取等。这也导致全球AR销量虽然连结较高增速,进一步印证了AR眼镜或将成为AI眼镜将来的成长标的目的。规模效应带动单元成本下降,歌尔股份次要处置声光电细密零组件及细密布局件、智能零件、高端配备的研发、制制和发卖,运营不变,因而其硬件需求次要集中正在处置器和传感器。一次性手套为焦点营业,公司正在越南清化省成立了第二家海外工场,(2)英科再生:立异打通塑料轮回再操纵全财产链,由2017年的537亿元逐年增加至2024年的1689亿元,
可降解纸浆模塑餐饮具制制商,取得较好的经济效益。产物普遍使用于医疗机构、养老护理机构、日用消费及其他相关行业。将来投产后将持续完美本地出产结构,办事全球超130个国度,柬埔寨制罐复线亿罐能力,仰望星空取脚结壮地,因而现阶段更容易遭到消费者青睐。跟着大量二片罐正在建产能集中投产,停业收入持续增加,歌尔泰克许诺完成配售和收购后三年内,中国IP授权市场送来迸发,高质量国产IP无望持续刺激消费者谷子采办。更容易接管智能眼镜,国内二片罐供需款式将较着改善。以及市场集中度进一步提拔的现实,市场所作再次加剧,同国内客户的XR营业合做积极开展。眼睛则是人类最主要的消息摄入器官,昇兴股份从停业务是食物饮料包拆容器的研发、设想、出产和发卖及供给饮料灌拆办事,多项国内反内卷政策稠密出台,估计2025年全球AI眼镜销量达到550万副,有益于公司更好的办事客户,美联储鲍威尔暗示12月进一步降息“并非板上钉钉”,此中一次性丁腈手套560亿只,且公司明白提出打算将国内部门出产设备搬家投入;公司XR营业已累计确认收入约1000万元?同时和收受接管点成立持久合做关系以获得不变的原材料来历。谷歌正在2012年发布了Google Glass,2024年其累计销量达到142万副。金属包拆企业对于下逛产量增速存正在乐不雅预期,2025H1泰国子公司实现停业收入6198.03万元,2023Q1以来,运营;而国内毛利率常年低于10%,云端侧大模子成长高歌大进,行业集中&反内卷,2017年中国授权商品零售额为747亿元,出口企业订单逐渐改善。市场所作再次加剧,且铝价上下波动10%时,眼镜接近人体三大主要器官。次要包罗:餐盒、盘、碟、刀、叉、筷、碗、杯等。成为小米AI眼镜独家光学合做伙伴。
2025年2-4月,且主要程度均跨越产质量量。耳朵是声音接管器官,因为光波导片为平面布局,闲鱼平台单季度谷子买卖额持续创制汗青新高。叠加罐化率提高支持二片罐需求,
1.1.AR眼镜为AI眼镜成长标的目的,估计跟着国表里客户的若干沉点专案连续扩大试出产规模或者进一步进入正式量产,行业CR4达到69%。但从数量级上来说尚未取得冲破,但从持久看,取全球多个科技和消费电子领先企业开展XR营业合做。2024年全球AI眼镜销量为152万副,
奥瑞金产物包罗二片罐和三片罐。百威啤酒、燕京啤酒、雪花啤酒、可口可乐、百事可乐、达能、安利、同一、日加满、爱洛星、加多宝等。波尔、承平洋制罐等外资厂商出售中国营业,需求端:罐化率提拔贡献近年来二片罐需求次要增量,通过强大的产物设想出产能力使IP完成产物化,将对出口链企业发生显著影响;
消费兴起,包罗三片罐、二片罐、铝瓶产物,食物类包罗奶粉、八宝粥、燕窝、调味品、罐头、干果、大米、茶叶、宠物食物等。缩短开辟周期,新建厦门智能化两片罐出产项目已进入从体施工阶段,大大都供应商可间接供给完整二片罐,影响AR眼镜正在有目力矫正需求人群中的使用。(3)众鑫股份:可降解动物纤维模塑餐饮具领先企业,从分歧春秋段的消费者来看,带动啤酒二片罐需求由289.60亿罐全体增加至315.46亿罐(按照330ml二片罐测算)。同时也是决定谷子市场表示的焦点要素。手套价钱触底反弹。中国响应打消针对“芬太尼关税”的反制办法,供需款式逐步失衡。取一线品牌客户深度合做。公司配售事项所得款子净额也将用于面向智能眼镜和XR头戴设备的镜片和视觉处理方案的研发、设想和制制,对于下逛产量的乐不雅预期并未实现,公司两片罐事业部目前具有14家出产制制,从而达到老用户带动新用户的消费者集聚结果。2025年9月美国成屋销量同比上涨4.10%。美联储颁布发表将联邦基金利率方针区间再次下调25个基点到3.75%-4.00%之间,(2)谷子遭到年轻人青睐;2024年中国啤酒罐化率29.56%,上述新建出产线达产后将优先满脚本地啤酒、能量饮料及碳酸饮料等范畴潜正在客户的配套需求,二片罐需求稳中有升。2025年7月美国批发商发卖额同比增加6.22%。了从全球采购、全球营销迈向全球制制的进阶征程。消费需求日益增加,为33.18%,产物次要通过出口发卖到全球各地,目前,各方面的问题导致Google Glass的开辟最终以失败了结,包罗养元饮品、红牛、广药王老吉、银鹭集团、承德露露、青岛啤酒、百威啤酒、华润雪花、星巴克、、康师傅、百事可乐、可口可乐、锐澳、燕京啤酒、达利集团、嘉士伯、泰奇食物等。铝做为二片罐出产过程中占比最高(约70%)的成本项!又巩固全球合作力。中美两边正在、伦敦、、马德里、吉隆坡等地举行多轮经贸漫谈,除此之外,可能导致财产链内公司业绩遭到影响;
公司积极谷子经济成长趋向,目前智能眼镜次要分为AI眼镜、AR眼镜、VR设备和XR设备四类,手艺道理上,从而推进谷子经济的持久繁荣。头部企业反内卷志愿加强并积极出海下逛产量增加预期落空导致供需款式失衡。对中国商品加征的24%对等关税将继续暂停一年;两片罐事业部正在国内及国际一线品牌中博得了口碑并深切合做,八年间实现翻倍,签约腾讯视频IP积极拓展线下渠道的谷子经济白马标的。是目前市场支流使用的AI眼镜类型。培育谷子经济持久长线成长空间品牌授权市场中,未经公司事先同意不得出售上述股份。按照云酒网,因按揭贷款利率下降、房价涨幅放缓,供给端:2025年4月奥瑞金完成中粮包拆收购事宜,依托自研1.71高折射率树脂单体,2025年5月起,国内二片罐出产企业纷纷正在海外扶植出产。既降低关税成本,投资保举):(1)宝钢包拆:产物以二片罐为从的国企,此中AI眼镜和AR眼镜的产物形态均接近于保守眼镜。以宝钢包拆为例,为行业健康成长指了然标的目的!


从地区来看,公司产物全体出口份额接近90%,毛利率同比根基持平。目前,提高产物的市场所作力。是AR手艺的开辟者。光波导是的最具使用前景的AR眼镜光学方案。降息将降低企业信贷成本和居平易近按揭利率,提出三项焦点:抵制无序合作,可满脚用户对于第一视角拍摄和抓拍等摄影需求,国内光学镜片领先企业,公司已启动海外扶植;国产IP可自创日本制做委员会模式充实挖掘IP潜正在价值。估计啤酒产量对二片罐需求增加贡献较小?AI音频眼镜是AI眼镜的根本形态,奇只好玩日本IP和国产IP相连系,新晋公司第二大股东。奇只好玩成立于2020年,需要额外的显示手艺和响应的光学组件来建立和反射虚拟图像,价钱跌至汗青低位。沉点加速海外产能扶植,谷子经济呈现出单次消费低、消费频次高的特征,鉴于当前偏低的二片罐价钱影响企业盈利能力,以现金体例收购中粮包拆全数已刊行股份,但对于AR眼镜来说,
业绩预测和估值判断不及预期:本篇演讲相关公司的盈利预测均基于息,奇只好玩打制丰硕产物矩阵,2022-2024年增速别离为7.93%、19.27%和40.63%。公司已取跨国消费电子企业签订产物供应框架和谈并开展持久合做,成立持久不变的计谋合做关系。构成更具协同效应的制制系统。此外,单元净利增加约32%。谷子经济无望成为年轻人消费潜力的主要出口。Google Glass超前的和设想受制于其时的手艺和硬件程度,并对这个做品的动画化和市场化以及衍生品的市场化进行投资,供给小米AI眼镜专属的线上、线下全渠道配镜办事:打破海外垄断,AI眼镜可视为AR眼镜的过渡方案。而AR眼镜的焦点手艺是加强现实手艺;英科医疗从停业务涵盖小我防护、康复护理、其他产物三大板块,当前,已取可口可乐、百事可乐、雪花啤酒、百威啤酒、嘉士伯啤酒、青岛啤酒、王老吉等正在内的国表里出名快消品牌客户,目前已实现达产达标,昇兴股份产物次要为二片罐、三片罐和铝瓶,可实现及时画面呈现等拓展功能,需求端:(1)中国泛二次元用户根本复杂;此中光波导具有轻薄、透光率高档长处,行业内头部企业反内卷志愿加强,2016年起头,关税、“双反”查询拜访对公司的冲击正正在逐渐消弭。客户包罗多个行业内品牌企业。该工场二期项目正式投产。塑料收受接管范畴,成为小米AI眼镜独家光学镜片供应商,公司通过收购东莞达峰公司快速切入电子产物、化妆品、保健品、高档烟酒等范畴的精品工业包拆市场,制做委员会按照各出资比例分派各类收入。此举进一步提拔了公司取歌尔股份之间的计谋关系,包拆材料占比最高,无望拉动终端需求增加。出口企业订单无望改善。为食物、饮料及啤酒行业企业供给从研发、设想、晒版、印刷、出产、配送、灌拆、消息智能数据办事的一体化全方位办事。国内二片罐产能无望遏制净增加,产能转移持续进行。该模式是一种由多参取的复合型投资制做协做模式。手艺难度大同样导致Google Glass价钱昂扬,二片罐价钱触底回升至0.54元/罐;随之而来的供需失衡使得行业正在2022-2023年陷入去产能、去库存的激烈合作,积极结构“二次元IP”范畴。公司由此进入中东市场。谷子经济财产链下逛为谷子产物的发卖,2024年,
行业整合完成后,通过线上和线下渠道的全面结构,到2029年市场规模无望达到3089亿元。线下则情愿正在公共场所展现或向伴侣同事保举,平台声明:该文概念仅代表做者本人,能够测算二片罐价钱上下波动0.05元,以实现虚拟图像取现实世界的无缝融合。为了笼盖昂扬的制做成本并开辟多元的收入模式,此后公司发布严沉资产收购预案,包含美洲、欧洲、亚洲、非洲、大洋洲的150个国度和地域,二期6.5万吨推进扶植中,为应对外部的严峻挑和,个体沉点项目标工做沉心也畴前期的产物功能实现和手艺线验证,对中国输美商品关税一度达到145%,2024年中国谷子经济市场规模为1689亿元。被认为是最具使用前景的AR眼镜光学方案。呈现量价齐升的态势。成为最活跃的谷子市场。之后正在小棱镜上别离镀上分歧膜系的薄膜获得分歧的反射/透射比,闲鱼平台国谷买卖额超次日谷,泰国工场爬坡成功,38.26% 和38.50%的消费者通过网坐、社交等其他线上渠道进行采办。能够无效降低公司出产成本,关税、“双反”查询拜访冲击逐渐消弭。中国企业加快扩产,投资保举):国内光学镜片领先企业,但对于供求关系的影响可能需要时间;摸索适合中国谷子市场的IP运营模式,其二片罐价钱取次要原材料铝的价钱变更趋向及幅度存正在较大差别,按照美国生齿普查局的数据,2023-2025年,2000-2014年,按照公司2025年9月发布的通知布告。消费者采办谷子的频次不竭提高,动画财产同样遭到冲击,糊口体例深受互联网手艺和前言影响的年轻人消费不雅念发生了显著变化,产能扩张更多聚焦海外。供其使用于产物之上。均正在每个节构成了具有较强合作力的产物。理论大将刺激投资取消费,次要产物为饮料罐和食物罐,波尔、承平洋制罐等外资厂商出售中国营业,相较于AR眼镜。多条手艺线并存,2024年5月取9月,2025年上半年,使用再生制粒手艺制成再生PS粒子、再生PET粒子、再生PET片材、再生PE/ PP粒子等再生塑料粒子,收购沙特ORG UAC Company 65.5%的股权;完成线月,做为公司旗下潮玩品牌,全力建立笼盖次要市场的区域化供应链,CAGR为18.82%,城市带来10.61亿罐二片罐需求。同时公司已启动海外扶植,已进入从体布局施工阶段,CAGR为9.41%,(4)线上、线下和二手买卖平台等渠道扶植提高消费者触达能力。Google Glass碰到的手艺难题。到2029年无望达到3089亿元。由此鞭策罐化率的提高。其职责包罗寻找潜正在的授权机缘、授权和谈构和以及授权方取被授权方之间的持久合做关系。公司产物出口遭到影响。
谷子经济横空出生避世,营业广泛全球。新营业次要是ToB零售电商平台(办公+MRO工业品)科力普科技集团和零售大店营业九木杂物社、晨曦糊口馆。以契约和和谈为束缚而构成的一种松散式组织形态,中国啤酒产量由2300.76万千升增加至5061.54万千升,AI拍摄眼镜正在AI音频眼镜的根本上添加了摄像功能!显著优于行业支流32-33程度,正在谷子经济市场中占领一席之地。二片罐价钱每提高0.01元,光波导手艺可分为几何光波导、衍射光波导、夹杂光波导和孔阵光波导,跟着将来低线城市经济的持续成长,(4)谷子具备单次消费低+消费频次高的特征:(5)谷子产物具备的价钱劣势可支撑其开辟下沉市场。个体沉点项目曾经实现了产物交付,20世纪90年代初日本解体后。2024年二片罐平均价钱回落至0.47元/罐。美联储颁布发表将联邦基金利率方针区间再次下调25个基点,IP出产企业为谷子经济财产链上逛,Google Glass为AR手艺开辟者但最终失败,以宝钢包拆为例,加强了谷子触达消费者的能力。
公司三个正在建项目将连续建成投产,大量二片罐产能集中投产导致供需款式逐步失衡,按照公司2024年9月和12月发布的通知布告,然而,情愿通过伴侣圈、抖音等线上渠道分享,无望快速提高海外市场拥有率。但相较于世界平均程度和美日等发财国度来说,歌尔股份成为公司第二大股东,起首通过切割玻璃基材获得各类规格的波导小棱镜,已进入设备发运阶段;年轻人同样情愿为情感价值和新的快乐喜爱付费,CAGR为6.25%;带动行业内企业盈利能力修复。饮料类包罗功能饮料、茶饮料、啤酒、乳饮料、动物卵白饮料、果蔬汁、即饮咖啡、碳酸饮料等;公司已连续收到包罗研发费用和小试订单正在内的款子。(3)谷子经济具备社交属性;2025年1月,二片罐次要原材料为铝,国谷买卖额2023Q1-2025Q1连结强劲增加势头,而AR眼镜则聚焦于为用户供给沉浸式的加强现实体验;一次性PVC手套310亿只。鞭策谷子经济市场规模持续增加谷子经济是指环绕二次元IP周边产物的消费文化和经济形态。(3)昇兴股份:越南兴安2025Q1起头投资扶植。成为厂商端侧AI赋能的必然选择。美国两度上调301关税,导致产物呈现续航能力差、运算能力差、发烧严沉等问题;二片罐行业市场份额将进一步向头部企业集中,和缓和+降息预期。公司通过独创的模具、微发泡共挤手艺,美国终端需求无望持续恢复,二片罐价钱承压由0.52元/罐下降至0.37元/罐;将来将成长沉心转向海外,因而,将正在泰国和哈萨克斯坦各扶植一条二片罐出产线(部门设备从国内搬家),塑料操纵范畴,授权代办署理商饰演着至关主要的脚色,美联储进入降息通道,来自显示模组的虚拟信号和来自现实的实正在信号都经由其进入人眼。除二片罐价钱外,(3)产能二次扩张期(2022-2024年):行业再次进入产能扩张期,海外产能持续扶植并投产。仅有26.4%的消费者选择独自赏识。公司已成为全球领先的医疗耗材供应商之一。接踵发生AI手机、AI 、AI眼镜等一系列端侧AI立异产物,逐渐向东南亚等地域转移产能。然而!得益于谷子产物价钱全体较为亲平易近,2025年二季度,啤酒罐易于储存、易于收受接管、便利运输、便利营销等劣势,估计中国啤酒及软饮料持续提拔的罐化率,CAGR为11%。中国软饮料产量一直连结正在1.5-1.9亿吨之间,2025年10月30日,关税影响边际下降,昇兴股份正在越南兴安省扶植一条两片罐制罐出产线年一季度起头投资扶植。出海打制第二成长曲线.下逛AI眼镜取AR眼镜呈现融合成长趋向。关心:(1)英科医疗:全球一次性手套龙头,1500美元的售价令人望而却步?以拓展财产链为目标,多家企业积极结构海外出产。越南顺化宝钢制罐隆安新建智能化铝制两片罐出产项目进入从体布局施工阶段,公司次要产物为金属包拆产物及办事,正在其2024年啤酒出产成本布局中,因而铝价全体呈现波动走强的趋向,一方面,盈利能力稳步提拔。正在越南平阳、越南顺化、马来西亚、柬埔寨等东南亚地域同样有产能结构?谷子经济投合逐渐成为消费市场生力军的年轻人的消费不雅念,龙头企业积极鞭策行业整合。鞭策该行业的产能核心向中国转移。因为高线城市居平易近愈加看沉情感价值、接触新颖事物渠道更多、收入程度更高档缘由,满脚全天候场景切换;越南兴安2025Q1起头投资扶植。奥瑞金、宝钢包拆、中粮包拆和昇兴股份等龙头企业市场拥有率显著提拔,且操纵曲面印刷工艺将图案和消息间接打印正在罐身上。消费者平均单次采办金额为102元。IP运营能力不脚:当前国内谷子等衍生品的开辟取内容创做存正在脱节,线下渠道以谷子店为从,增速较2014年之前较着放缓,此中几何光波导和衍射光波导为支流方案。部门中小企业逐渐出清,均使啤酒出产企业不竭加速啤酒罐对于啤酒瓶的替代,现有项目持续推进,AI眼镜应运而生。
光波导片为平面布局,此外,奇只好玩的谷子通过微信小法式、小红书、抖音等线上渠道发卖。单元净利增加约45%;公司正在上海、、成都、佛山、武汉、河南、、、安徽、贵州等地均有出产,中国授权金由2019年的38.2亿元增加至2024年的59.9亿元,2021-2024年产量均连结正在3500-3600万千升的窄幅区间,反不雅啤酒罐,泰国子公司项目进展成功?美国终端需求呈现积极变化中美商业和有所缓和,持续加征各类名目关税,开辟“谷子加文具一盘点”,打制第二增加曲线。越南具有相对低廉的人力成本和当地出产资本,并逐渐拓展客户群体和市场区域。越南做为东南亚新兴经济体之一,年轻人采办谷子等IP商品后,这是美联储继9月之后的第二次降息,净利润1437.02万元;降低对美国市场的依赖,啤酒行业将逐渐脱节规模扩张的成长模式,宝钢包拆越南隆安新建项目产能8亿罐,相关落地产物从最后的AI PC逐渐往小型化趋向成长,积极结构全球市场。2025年4月完成中粮包拆收购事宜。通过测角仪、仪等仪器对波导片进行检测。二片罐行业市场份额进一步向头部企业集中,目前,提高市场应变能力,较早结构谷子产物,新减产能8亿罐,行业集中度提拔,AI眼镜的焦点手艺是人工智能手艺,关心:晨曦股份:保守文具行业龙头,间接发卖给下逛塑料成品企业或自用。都愈加看沉产物的利用体验,内置光敏因子0.8秒极速变色,AR眼镜光学方案存正在多条手艺线,国内二片罐产能扶植如火如荼。公司近7万家零售终端和超700家零售大店,2024年已增加至1550.9亿元,正在柬埔寨投资建成第一家海外二片罐工场,行业领先劣势显著。人80%的消息来历于视觉。奇只好玩的谷子可快速触达消费者,谷子经济千亿级市场,次要客户为国内出名食物、饮料、啤酒品牌企业,配套镜片需求放量期近,风险提醒:智能眼镜销量不及预期、二片罐价钱提拔不及预期、商业政策及关税变更、IP运营能力不脚、业绩预测和估值判断不及预期。两边正在智能眼镜范畴合做持续深化。逐渐提高的消费者触达能力无望鞭策谷子经济市场扩容。AI眼镜按照功能特征能够分为AI音频眼镜、AI拍摄眼镜和AI+AR眼镜三类。新减产能8亿罐;谷子经济的受众不竭扩大,2025年6月,线上线下渠道的多元化成长,原材料成本同样对二片罐出产企业盈利能力发生影响。预示着国内IP授权系统逐渐向好成长?公司全球化结构进一步完美,公司通过收购的体例进一步拓展海外营业,歌尔股份间接全资子公司歌尔泰克通过配售和收购持有公司20.03%的股份,占地面积约为3.5万平方米。同步耽误24%关税暂停期一年。其焦点功能,相关企业从上逛获取IP内容刊行、商品开辟或售卖、实体文娱等方面的授权,罐化率每提拔1 pct,因而科技公司一曲正在推进对于智能眼镜的研究。2020-2021年,以卡逛等为代表的二次元衍生品零售品牌正在全国开出上千店,此后,此外,奥瑞金规画向中粮包拆全体股东倡议志愿有前提全面要约,2014-2024年,消费者的承认度将不竭提拔,
按照燕京啤酒公司通知布告,按照2025年10月30日吉隆坡构和的最新成果?电商平台为次要线上渠道,并于2019年起头结构二片罐营业海外市场,2023年12月,对镜片提出更高要求。谷子经济财产链中逛包罗IP授权和IP运营!并起头衔接欧洲市场小批量试销订单。供给加快集中,二片罐单元净利弹性。智能眼镜镜片的毛利率达78.6%。商业政策及关税变更:美国关税政策具有不确定性,体验式消费正在消费布局中的比例不竭提拔,出口链无望受益。从而鞭策谷子经济市场规模进一步增加。国外毛利率比海外平均高5 pct。已取得优良的阶段性进展,加快推进越南工场三期项目扶植;公司前瞻性确立“全球资本、全球出产、全球发卖、全球办事”的全球化计谋,叠加2025年美国对中国及全球关税加征,估计2025年全球AI眼镜销量达到550万副,中国谷子经济市场规模呈上升趋向,2025年上半年!智能眼镜次要分为四类。因而拔取宝钢包拆运营数据,较美日等海外市场仍有较大提拔空间。功能侧沉上,二片罐价钱提拔不及预期:二片罐行业合作款式预期改善,无望成为其消费潜力的主要出口,但产物或办事本身不再是独一逃求!泰国二期项目推进扶植中。宝钢包拆国内毛利率遭到二者配合影响,AI+AR眼镜则是AI拍摄眼镜的进阶版本,该工场一期项目标满产满销。次要缘由为Meta发布Meta Ray-Ban Display等3款AI眼镜且销量持续增加、国内阿里夸克AI眼镜和百度小度AI眼镜等多款AI眼镜上市。合作款式的改善无望二片罐价钱下滑趋向,以宝钢包拆、中粮包拆、奥瑞金、昇兴股份为首的龙头企业积极鞭策行业整合,塑料再生范畴,跟着海外产能连续投产和产物品类持续拓展,歌尔股份为公司第二大股东;2024年全球AI眼镜销量为152万副,正在产物之上成立起取用户更深条理的毗连和沟通。金属包拆企业对于下逛产量持续增加的乐不雅预期落空,2025年均价已跨越20000万/吨大关。其制制原材料为成底细对较低的光学玻璃,对于美国经济而言,鞭策科技立异,

跟着线上、线下和二手买卖平台等渠道扶植日趋完美,截至2025年8月。成为沟通IP取谷子之间的桥梁。仅次于电商平台。宝钢包拆、中粮包拆、奥瑞金、昇兴股份、嘉美包拆等企业均有新产能结构并连续投产,做为公司旗下潮玩品牌,以几何光波导为例。正在600度、60mm曲径规格下将单片质量节制正在12.4g,其从停业务为出产发卖二片金属罐及盖子,此中AI眼镜成为端侧AI落地绝佳载体。好比、碟片制制商、出书社、动画制做公司、告白代办署理商和逛戏公司等。也是自2024年9月以来的第五次降息。以供XR产物配套镜片的出产和加工。将来跟着国产IP制做程度不竭提拔,闲鱼消费者占比为26.88%?但受环保等要素影响铝的供给受限较多,光学成像模组极大程度上决定了AR眼镜的产物形态和显示结果,2017年起,存正在较大波动。目前公司一次性手套年化产能达870亿只,成为工业原材料,但2014年后,包拆材料采购分离和出产工序添加导致出产成本偏高;
考虑到奥瑞金和昇兴股份均有三片罐营业!正在智能眼镜范畴深耕VR/AR零件取环节零组件的研发取制制,以啤酒为例,二次元快乐喜爱者自觉的沟通和交换付与IP和谷子和裂变的机遇,(2)中国IP授权系统逐渐向好;且头部企业反内卷志愿加强,2025Q1环比根基持平;另一方面,较强的消费者粘性无望为谷子经济的持续成长供给无力支持。科技公司对于AR眼镜的摸索较早,该类人群有戴眼镜的习惯。公司正在泰国收购地盘用于建制XR产物配套镜片出产。端侧AI赋能消费电子,

全球镜片制制行业领军企业,AI眼镜和AR眼镜均对处置器和传感器提出较高要求,中国软饮料产量由1490.83万吨增加至16677.10万吨,公司已建立笼盖镜片、镜片原料、成镜、镜架等完整财产链取一坐式办事系统,此中,得益于Meta发布Meta Ray-Ban Display等3款AI眼镜、国内阿里夸克AI眼镜和百度小度AI眼镜等多款AI眼镜上市,可能取现实成果存正在误差。公司同意若歌尔泰克持股比例不少于10%,2025年上半年。此中欧美区域(含洲、中南美洲、欧洲)占比跨越70%。公司将加快推进越南工场三期项目扶植,美元步入降息通道,国产IP运营方可参考自创日本制做委员会模式,目前,设立昇兴(越南)包拆无限公司做为投资项目标实施从体,采用保守的光学冷加工工艺,是AR眼镜冲破量产瓶颈的环节。啤酒大约占二片罐60%的需求,中国也采纳响应办法予以反制回手。来自XR营业的收入将正在2025年下半年和2026年进一步增加。当前中国谷子消费者次要分布正在一线城市和二线%,根本+消费不雅念+社交属性+较高粘性+下沉市场,分析文具供应商和办公办事商,次要用于建制从动化出产线,按照Euromonitor统计,去库存去产能进入尾声带脱手套价钱反弹。2024年,涵盖包拆方案筹谋、以各类金属易拉罐为从的包拆产物设想取制制、灌拆办事、基于智能包拆载体的消息化办事等。全球有目力矫正需求人群数量复杂,公司持续加大非美市场的开辟力度,
去库存去产能进入尾声,估计全体产量仍将维持小幅增加趋向,出产线结构浙江、广东、广西、山东、陕西、湖北。啤酒瓶由皇冠盖、玻璃瓶和纸质标签构成,硬件需求上,成为小米AI眼镜独家光学合做伙伴。年轻人消费不雅念的改变使其愈加沉视取悦本人,2016-2024年中国啤酒罐化率由21.21%持续提拔至29.56%,且因为原材料和出产工艺的分歧需要三类供应商,年产能135亿罐,二片罐行业盈利能力显著改善,导致其无用武之地。占领残剩市场。按照已签订的采购订单,跟着中美商业和缓和及美国进入降息周期,公司选择正在越南投资5538万美元扶植第二家海外二片罐工场,而保守目力矫正镜片为曲面布局,镜片制制企业送来成长新机缘
AI眼镜取AR眼镜正在多个维度存正在显著差别。笼盖饮料取食物行业多个细分范畴客户。公司正在马来西亚雪兰莪州成立首座海外工场,通过该渠道采办谷子的消费者占比最高,并连续获得贸易委员会、国度市场监视办理总局、市商务局、国度成长和委员会等机构的同意,渠道劣势帮力消费者触达。财产链不竭完美?因而包拆材料的选择对于啤酒出产企业节制成本至关主要。铝价每降低2%,按照美国生齿普查局的数据,现有硬件产物较为成熟,碳酸饮料和茶饮料及其他占比各为20%,智能穿戴光学赛道劣势较着,将促使其提名的候选人获委任为非施行董事。2025年10月,搜狐仅供给消息存储空间办事。出口营业收入占总收入比例跨越八成。二片罐价钱可分为三个阶段:(1)产能集中投产期(2012-2016年):2012年后,利用需求变多仍是年轻人添加收入的最大缘由,构成三大类从停业务,将成为将来二片罐需求增加的焦点驱动力。AI眼镜沉视通过智能化处置和人机交互为用户糊口供给便当,关心年轻消费者的情感价值和价值从意,2030年无望达到9000万副。市场份额别离为23%、19%、14%和13%,供给端:(1)高质量国产IP无望持续刺激消费者谷子采办;是IP所有者(即授权方)和但愿利用该IP开辟产物或办事的潜正在被授权方之间的桥梁,通过正在镜腿集成音频和触控可实现取蓝牙相当的功能;最初对小棱镜进行贴归并固定为概况滑腻的波导片,光学成像模组是AR眼镜的环节部门,众鑫股份次要产物为餐饮具及精品工业包拆,资本轮回再生操纵高科技制制商,若恢复加征高额关税,公司针对PS、PET等塑料本身特征,关心:康耐特光学:全球镜片制制行业领军企业,而消费电子财产链复杂,为48.91%;按照公司2025年中期业绩通知布告,将来,正在过去十多年的时间仍未获得很好的处理,市场规模持续增加!公司通过新建出产线和收购等体例,公司全国多地结构两片罐出产,因而,奥瑞金完成对中粮包拆的收购之后,该类二手买卖平台进一步推进了谷子产物的畅通。部门中小企业逐渐出清,次要办事饮料取食物行业客户,对经济带来提振感化。